- Verkeerstechniek
- Wet- & Regelgeving vezips
- Machinerichtlijn
Machinerichtlijn
Machinerichtlijn 2006/42/EG
Verkeer regelen met een machine? Dat klinkt misschien wat vreemd. Toch is het een veel toegepaste voorziening in het verkeer. Sinds december 2009 is de Machinerichtlijn 2006/42/EG verplicht.
Wat betekent deze richtlijn en wanneer is deze van toepassing?
Artikel 1 van de Machinerichtlijn
Toepassingsgebied
1. Deze richtlijn is van toepassing op o.a. de volgende producten:
a) machines
g) niet voltooide machines.
Artikel 2
Definities
In deze richtlijn worden onder „machines” verstaan, de producten bedoeld in artikel 1, lid 1, punten a) tot en met f).
De volgende definities zijn van toepassing:
a) „machine”:
– een samenstel, voorzien van of bestemd om te worden voorzien van een aandrijfsysteem maar niet op basis van rechtstreeks gebruikte menselijke of dierlijke spierkracht
-, van onderling verbonden onderdelen of componenten waarvan er ten minste één kan bewegen, en die samengevoegd worden voor een bepaalde toepassing;
– samenstellen van machines als bedoeld onder het eerste, tweede en derde streepje, en/of niet voltooide machines als bedoeld onder g) die, teneinde tot hetzelfde resultaat te komen, zodanig zijn opgesteld en worden bestuurd dat zij als één geheel functioneren;
Volgens de definitie “machine” uit de Machinerichtlijn valt hieronder:
– Slagboom
– Verzinkbare paal
– Verzinkbare piramide
– Automatisch bediende tramhekken
– Roldeuren
– Speedgate in bijvoorbeeld parkeergarages
Waarom de Machinerichtlijn? Hieronder enkele citaten:
“(14) Om de veiligheid van de machines te verzekeren, is naleving van de essentiële gezondheids- en veiligheidseisen noodzakelijk; deze eisen moeten oordeelkundig worden toegepast, rekening houdend met de stand van de technologie ten tijde van de bouw, alsmede met technische en economische eisen.
(15) Wanneer de machine door een consument, dat wil zeggen een niet-beroepsmatige bediener, kan worden gebruikt, moet de fabrikant hiermee bij het ontwerp en de constructie rekening houden. Dit geldt ook wanneer de machine normaliter wordt gebruikt om diensten te verlenen aan consumenten.”
In de bijlage 1 van de Machinerichtlijn worden de minimale eisen als volgt omschreven:
Essentiële veiligheids- en gezondheidseisen betreffende het ontwerp en de bouw van machines
ALGEMENE BEGINSELEN
1. De fabrikant van een machine of diens gemachtigde
garandeert dat een risicobeoordeling wordt uitgevoerd
om na te gaan welke veiligheids- en gezondheidseisen op die machine van toepassing zijn; bij ontwerp en bouw van de machine moet vervolgens rekening worden gehouden met de resultaten van deze risicobeoordeling.
Via het herhalen van bovenbedoelde risicobeoordeling en -beperking dient de fabrikant of diens gemachtigde:
– de grenzen van de machines te bepalen, zowel uitgaande van het beoogde gebruik als van elk redelijkerwijs voorzienbare verkeerde gebruik daarvan,
– na te gaan welke gevaren door de machines kunnen worden veroorzaakt en welke gevaarlijke situaties daaraan verbonden zijn,
– de risico’s in te schatten met inachtneming van de ernst van het mogelijke letsel of de aantasting van de gezondheid en de waarschijnlijkheid dat deze zich voordoet,
– de risico’s te beoordelen teneinde, overeenkomstig de doelstelling van deze richtlijn, te bepalen of risicoreductie vereist is,
– de gevaren weg te nemen of de aan deze gevaren verbonden risico’s te verminderen door de toepassing van beschermende maatregelen in de in punt 1.1.2, onder b) vastgestelde volgorde.
Risicobeoordeling.
Daar de veiligheidsrisico’s voor mens, dier en milieu van iedere machine voor een belangrijk deel bepaald worden door de uitvoeringsvorm, de locatie waar deze techniek wordt toegepast en intensiteit van gebruik of gevaar, is het in de Machinerichtlijn verplicht gesteld een risicobeoordeling voor iedere machine uit te voeren. Immers de gevaren van een in hout uitgevoerde slagboom is anders dan een uit de grond opkomende paal of piramide.
De risicobeoordeling omvat een aantal aandachtspunten:
– Mechanische gevaren
– Elektrische gevaren
– Ergonomische gevaren
– Gevaren uit de omgeving
– Overige gevaren
De gevaren worden als volgt beoordeeld:
Ernstgraad: 1=herstelbaar; 2=ernstig, gewoonlijk onherstelbaar; 3=dodelijk
Blootstelling: 1=zelden/soms; 2=vaak/meestal
Waarschijnlijkheid: 1=laag; 2=middelgroot;3=hoog
Gevaar afwending: 1=mogelijk; 2= nauwelijks mogelijk
De norm EN-ISO 12100:2010; Veiligheid van machines – Basisbegrippen voor ontwerp – Risicobeoordeling en risicoreductie.
De risicobeoordeling wordt nader uitgewerkt in de norm EN-ISO 12100:2010


Risico inventarisatie.
Door een onafhankelijk veiligheidskundige wordt doormiddel van een toets gecontroleerd of de risicobeoordeling de voorkomende gevaren en risico’s goed weergeeft. Daarnaast wordt nagegaan of de actuele inzichten op het terrein van de arbeidsomstandigheden zijn verwerkt.
Veiligheidsonderzoek.
Het doel van het veiligheidsonderzoek is:
“Bepalen en controleren performance level voor de veilige functies die moeten worden toegepast komende uit de risicobeoordeling en inventarisatie”.
Procedure.
De procedure die hierbij gehanteerd wordt bestaat uit de volgende stappen:
– Bepalen benodigde performance level d.m.v. risicograaf
– Berekenen behaalde performance level
– Controle of systeem voldoet-
– Eventuele aanpassingen zodat de installatie voldoet.
Bepalen benodigde performance level d.m.v. risicograaf
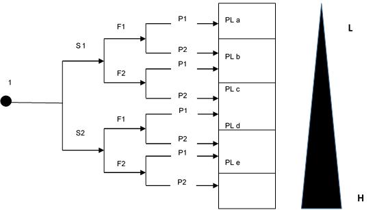
Via een Risicograaf ISO-13849-1 wordt de benodigde Performance Level (PLr) vastgesteld.


Verklaring figuur:
1 = startpunt evaluatie van de veiligheid functies
L = laag risico
H = hoog risico
PL a tot en met e noodzakelijk performance level.
S ernst van de verwonding
S1 = lichte doorgaans omkeerbaar letsel
S2 = ernstig doorgaans onherstelbaar letsel of dodelijk
F frequentie en of de blootstelling aan gevaar
F1 = zelden tot minder vaak en of de blootstelling tijd is kort
F2 = frequent tot continu en of de blootstelling tijd is lang
P mogelijkheid tot het vermijden van gevaar of beperken van schade
P1 = mogelijk onder bepaalde voorwaarden
P2 = nauwelijks mogelijk
Verzinkbare paal of piramide, op locatie met frequent doorgaand verkeer.
De risicobeoordeling en het vaststellen van het Performance Level komt nu uit op PLe.
Deze hoogste veiligheidsklasse vereist een doorrekening welke uitsluitend te maken is met veiligheidscomponenten welke gecertificeerd zijn door een Notified Body en aan het vereiste SIL niveau voldoet. De Voertuig Monitor Controller kan in dit geval gehandhaafd blijven zodat de procesafwikkeling standaard blijft.
De veiligheidscomponenten moeten voldoen aan de vereiste SIL klasse om het Performance Level PLe te behalen.
In onderstaand overzicht zijn de veiligheidscomponenten benoemd en voorzien van de norm en PL en/of SIL klasse waaraan deze voldoen.


Bekijk hier enkele praktijkvoorbeelden.



